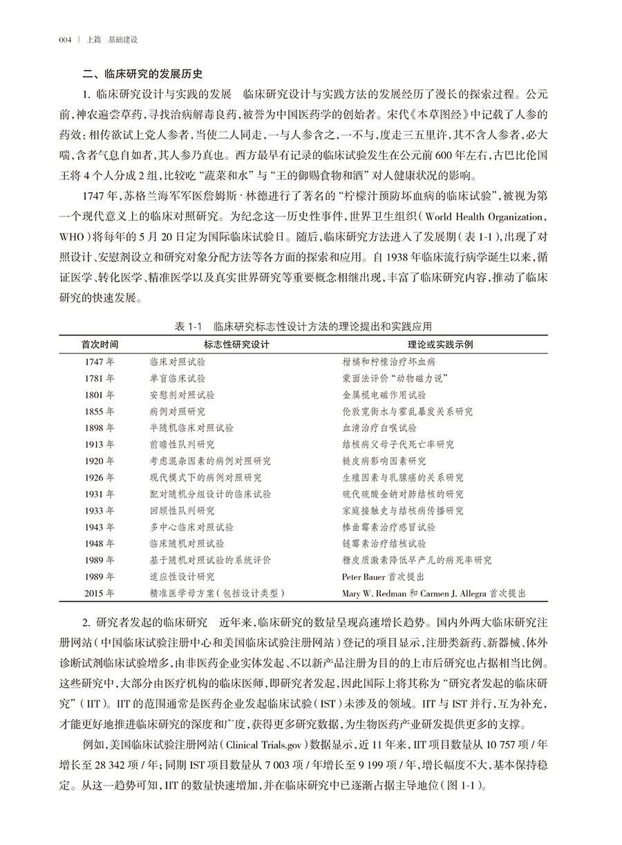
临床研究概论 出版时间 2024-02-01T00:00 诊断学 12854 作者: 王兴鹏,钱碧云 出版社: 人民卫生 原售价: 199.00 折扣价: 135.40 折扣购买: 临床研究概论 ISBN: 9787117357548 作者简介 王兴鹏:在胰腺疾病领域居于国内领先地位,系统研究并提出“肠屏障功能障碍在重症急性胰腺炎发病中的作用”新理论,并在全国范围内积极推广应用。负责起草了我国《急性胰腺炎诊治指南》《重症急性胰腺内科诊治规范》《慢性胰腺炎诊治指南》《肠屏障功能障碍临床诊治建议》等重要学术文件,对全国范围内对相关疾病的诊治规范起到积极推动作用。 内容简介 上一篇:激光临床应用技术下一篇:家庭医生签约服务理论与实践