全品类搜书网站
  • 首页
  • 乐学趣玩
    • 签名类
    • 盒装类
    • 纪念品
    • 益智类
    • 音像制品类
    • 卡类
  • 亲子家教
    • 家教理论
    • 培养女孩
    • 品格养成
    • 青春期教育
    • 成功案例
    • 家教方案方法
  • 心理学
    • 心理百科
    • 应用心理学
    • 儿童心理健康
    • 青少年心理健康
    • 催眠
    • 色彩心理学
    • 老年心理健康
    • 理论与研究
    • 心理咨询与治疗
    • 积极心理学
    • 经典著作
    • 人格心理学
    • 通俗读物
    • 变态心理学
    • 认知心理学
    • 女性心理学
    • 心理学理论
    • 生理心理学
    • 社会心理学
    • 教育与发展心理学
    • 心灵疗愈
    • 意识与潜意识
  • 情感
    • 婚姻家庭
    • 恋爱宝典
  • 自然科学
    • 晶体学
    • 统计学
    • 自然科学总论
    • 生物科学
    • 天文学
    • 物理学
  • 医学
    • 麻醉学
    • 民族医学
    • 医院管理
    • 皮肤病学与性病学
    • 预防医学/卫生学
    • 医技学
    • 护理学
    • 老年病
    • 肿瘤学
    • 儿科学
    • 神经病学和精神病学
    • 妇产科学
    • 口腔科学
    • 特种医学
    • 外科学
    • 眼科学
    • 耳鼻咽喉科学
    • 药学
    • 医疗器械及使用
    • 相声
    • 内科学
    • 临床医学
    • 基础医学
    • 中医学
  • 其他类别
  • 外语
    • 韩语
    • 中学英语
    • 德语
    • 俄语
    • 职场英语
    • 研究生英语
    • 生活实用英语
    • 英语读物
    • 法语
    • 其他小语种
    • 日语
    • 大学英语
  • 少儿
    • 益智游戏
    • 绘本漫画
    • 艺术课堂
    • 少儿英语
    • 科普百科
    • 励志成长
    • 国学诗词
    • 儿童文学
  • IT&互联网
    • 前端开发
    • 人工智能
    • 计算机理论
    • 信息安全
    • 数据库
    • 互联网设计
    • 辅助设计
    • 操作系统
    • 移动开发
    • 图形图像
    • 编程语言
    • 大数据
    • 软件测试
  • 投资理财
    • 理财技巧
    • 期货
    • 股票
    • 保险
    • 基金
    • 纳税
    • 外汇
    • 证券
    • 购房
  • 历史
    • 历史普及读物
    • 世界史
    • 地方史志
    • 史家名著
    • 中国史
    • 文物考古
  • 文化
    • 中国传统文化
    • 地域文化
    • 文化史
    • 文化理论
    • 文化研究
    • 非物质文化遗产
    • 民族文化
    • 世界各国文化
    • 文化随笔
    • 中国民俗文化
    • 文化事业
  • 生活
    • 休闲娱乐
    • 旅行
    • 健康养生
    • 家庭家居
    • 时尚
    • 美食
  • 艺术
    • 工艺美术
    • 艺术理论与评论
    • 音乐
    • 影视/媒体
    • 民间艺术
    • 连环画
    • 雕塑
    • 收藏/鉴赏
    • 戏剧
    • 绘画
    • 建筑艺术
    • 摄影
    • 艺术史
    • 艺术其他
    • 设计
  • 古籍
    • 史部
    • 经部
    • 四库全书
    • 古籍工具书
    • 集部
    • 子部
  • 中小学教育
    • 幼小衔接
    • 小学升初中
    • 留学指南
    • 高中一年级
    • 学习方法
    • 八年级
    • 教学教参
    • 英语专项
    • 中考
    • 七年级
    • 竞赛/奥赛
    • 工具书
    • 中小学阅读
    • 高中二年级
    • 九年级
    • 小学二年级
    • 初中通用
    • 写字/字帖
    • 高考
    • 高中三年级
    • 小学四年级
    • 高中通用
    • 小学五年级
    • 语文作文
    • 小学一年级
    • 小学通用
    • 小学三年级
    • 黑板报/手抄报
    • 小学六年级
  • 建筑
    • 建筑外观设计
    • 建筑史与建筑文化
    • 标准/规范
    • 建筑科学
    • 建筑施工与监理
    • 室内设计/装潢装修
    • 园林景观/环境艺术
    • 工程经济与管理
    • 城乡规划/市政工程
  • 文艺有声
  • 职场
    • 团队管理
    • 成功励志
    • 办公效率
    • 求职应聘
    • 专业技能
    • 个人提升
  • 文学
    • 文学理论
    • 文学评论与鉴赏
    • 民间文学
    • 戏剧曲艺
    • 诗歌词曲
    • 纪实文学
    • 散文随笔
  • 体育/运动
    • 武术/气功/太极
    • 羽毛球
    • 奥林匹克
    • 足球
    • 体操
    • 其它运动
    • 乒乓球
    • 田赛/径赛
    • 体操
    • 体育理论与教学
    • 裁判/规则
    • 篮球
    • 跆拳道/拳击
    • 排球
  • 社会科学
    • 编辑出版
    • 社会学
    • 语言文字
    • 新闻传播
    • 图书馆学/档案学
    • 人口学
  • 科普
    • 宇宙天文
    • 农业科学
    • 人类故事
    • 生物世界
    • 百科知识
    • 地理学
    • 工业技术
    • 科学史话
    • 生态环境
    • 地球科学
  • 考试
    • 公务员考试
    • 法律类考试
    • 自学考试
    • 教师类考试
    • 成人高考
    • 医药卫生类职称考试
    • 财经与管理类考试
    • 其他资格考试
    • 英语考试
    • 考研
    • 建筑工程类职称考试
    • 体育类
    • 计算机考试
    • 艺术类考试
    • 小语种考试
  • 传记
    • 学者
    • 领袖首脑
    • 影视明星
    • 军事人物
    • 传记的研究与编写
    • 财经人物
    • 体育明星
    • 政治人物
    • 教育家
    • 历代帝王
    • 宗教人物
    • 文学家
    • 家族研究/谱系
    • 人物合集
    • 国学大师
    • 哲学家
    • 年谱
    • 经济学家
    • 建筑设计师
    • 历史人物
    • 科学家
    • 女性人物
    • 艺术家
    • 法律人物
  • 经济
    • 行业经济
    • 区域经济
    • 经济通俗读物
    • 经济学理论
    • 贸易经济
    • 经济史
    • 国际经济
    • 审计
    • 中国经济
    • 财政税收
  • 政治/军事
    • 军事
    • 政治
  • 法律
    • 法律史
    • 民法
    • 诉讼法
    • 刑法
    • 国际法
    • 法律实务
    • 经济法
    • 商法
    • 行政法
    • 国家法/宪法
    • 港澳台法律
    • 法律文书写作
    • 司法制度
    • 司法案例
    • 法律工具书
    • 网络法
    • 外国法律
    • 法律文集
    • 司法解释
    • 法律法规
    • 法学理论
    • 法律普及
  • 哲学/宗教
    • 宗教
    • 哲学
  • 管理
    • 管理学
    • MBA
    • 财务管理
    • 市场/营销
    • 决策学
    • 经营管理
    • 电子商务
    • 领导学
    • 工商管理原理
    • 企业管理
    • 商业史传
    • 商务沟通
    • 人力资源/行政管理
    • 会计
  • 小说
    • 科幻小说
    • 都市情感
    • 职场小说
    • 军事小说
    • 历史小说
    • 古代言情
    • 古典小说
    • 青春校园
    • 官场小说
    • 惊悚/恐怖
    • 侦探/推理/悬疑
    • 外国名著
    • 魔幻小说
    • 武侠/仙侠
    • 名家名作
  • 孕产育儿
    • 胎教
    • 婴幼儿食谱
    • 现代言情
    • 育儿百科
    • 产后护理
  • 小说阅读
当前位置: 首页 科普 农业科学 正文

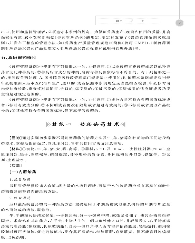
动物药理

出版时间 2023-03-13T00:00 农业科学 61086
动物药理
作者: 尹泽东
出版社: 中国农业大学
原售价: 49.00
折扣价: 39.20
折扣购买: 动物药理
ISBN: 9787565528927

作者简介

内容简介

  • 上一篇:禾谷类杂粮绿色高效生产技术系列丛书-高粱绿色高效生产技术
  • 下一篇:棚室甜瓜高效栽培

猜你喜欢

唐诗三百首...

唐诗三百首...

2018-05-01T00:00 15135
字的小诗·字字小宇宙...

字的小诗·字字小宇宙...

2018-06-28T00:00 35480
字的小诗·字字有意思...

字的小诗·字字有意思...

2018-06-28T00:00 38776

热门推荐

  • 新概念-青少版-1B...

    2022-09-01T00:00 98693

  • 新概念-精华版-2册...

    2022-09-01T00:00 55281

  • 初中英语语法手写笔记...

    2024-10-28T00:00 56361

  • 情景英语口语...

    2024-08-01T00:00 70704

  • 巴朗美式英语语音语调速成(第2版)...

    2024-10-01T00:00 50047

随机推荐

  • 密码全攻略(新修订)/科学新知系列/可怕的科学...

    2010-01-01T00:00 47311

  • 科学发明王(10提高效率的发明)/我的一本科学漫画书...

    2021-08-01T00:00 65310

  • 院士解锁中国科技:看得见的信息世界-(平装)...

    2023-01-01T00:00 25166

  • 科普:不可思议的机器...

    2022-02-01T00:00 49032

  • 天工开物(精)/给孩子的中国古代科技百科全书...

    2020-08-01T00:00 70598

  • 青少年科学基石32课...

    2024-10-01T00:00 57393

  • 超能电脑(新修订)/科学新知系列/可怕的科学...

    2010-01-01T00:00 65427

  • 美妙的电影(新修订)/科学新知系列/可怕的科学...

    2010-01-01T00:00 75555

友情链接:设计之窗

搜书网,您的专属图书天地。海量书库,涵盖文学、社科、科技等多元领域,满足您的各类阅读需求。便捷搜索功能,精准定位心仪书籍,买书流程顺畅无阻。我们致力于提供高品质书籍,从畅销佳作到小众珍藏,皆以优惠价格呈现。贴心服务,快速配送,让您足不出户,即可畅游书海,尽享阅读之乐,开启知识探索的精彩旅程。 地址:深圳市龙岗区龙城街道尚景社区龙城大道89号西门正中时代大厦A座1307

Copyright © 2024 Powered by 深圳网势互联科技有限公司 粤ICP备13005940号-1

站点地图